湖南大学成人高考招生简章
一、学校概况
湖南大学坐落在中国历史文化名城长沙,校区位于湘江之滨、岳麓山下,享有'千年学府,百年名校'之誉。学校是国家教育部直属的全国重点综合性大学,是国家'211工程'、'985工程'重点建设高校,是国家世界一流大学建设高校。学校起源于宋朝四大著名书院之一、创建于公元976年的岳麓书院,历经宋、元、明、清等朝代的时势变迁,始终保持着文化教育的连续性。1903年岳麓书院改制为湖南高等学堂,1926年定名为湖南大学,1937年成为十余所国立大学之一。2000年,湖南大学、湖南财经学院合并组建成新的湖南大学。
学校设有研究生院和25个学院,学科专业涵盖哲学、经济学、法学、教育学、文学、历史学、理学、工学、管理学、医学、艺术学等11大门类。拥有博士学位授权一级学科27个、博士专业学位授权1个、硕士学位授权一级学科36个、硕士专业学位授权20个、本科招生专业60个,建有国家重点学科一级学科2个、国家重点学科二级学科14个、博士后科研流动站25个。目前7个学科进入ESI排名前1%,其中工程学、化学学科跻身前1‰,7个学科入选国防特色学科,化学、机械工程学科进入教育部世界一流建设学科建设行列。
湖南大学成人高等教育始于1956年,通过多年的规范发展,形成了优良的办学传统和育人特色,为国家和社会培养了大批优秀人才。目前,我校成人高等教育依托学校优势学科和特色专业,开设了理工类、经管类、文法类等30个应用型本、专科专业(含专升本、高起本、高起专),在广东、广西、海南、云南、湖南、江西、安徽、山东、河北等省份设有函授站。
二、办学特色
湖南大学成人高等教育充分利用先进的网络教学管理平台,创新互联网+继续教育发展模式,实现所有专业课程在线教学、管理、学习支持服务的网络信息化。教学过程采用O2O混合教学模式,突破了时空的限制,真正使学生的学习时间更自由,学习地点更灵活,有效解决成人学生突出的工学矛盾。针对自身需求而进行的个性化学习促进了学生的学习自主性和学习效率,有效地提高了教学质量。
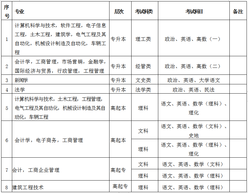
湖南大学成人高考招生专业一览表

报名
(一)符合下列条件的中国公民可以报名
1、拥护中国共产党的领导,愿为社会主义现代化建设服务,品德良好,遵纪守法。
2、国家承认学历的各类高等学校在校生以外的在职、从业人员和社会其他人员。
3、报考专升本的考生必须是已取得经教育部审定核准的国民教育系列高等学校、高等教育自学考试机构颁发的专科毕业证书或以上证书的人员。
4、身体健康或生活能自理、不影响所报专业学习的残疾人。
(二)报名时间
8月下旬--9月初全国成人高考报名确认(具体时间以当地成人高校招生办公室通知为准)。
(三)报名地点
当地成人高校招生办公室指定地点。
(四)报名注意事项
1、报名现场将进行考生信息采集,考生必须本人到报名点报名确认(不接受函报或他人代报)。
2、考生凭身份证、毕业证书原件及复印件报名。
3、考生校对完报名信息并确认无误后, 签字并领取回执单。
4、符合教育主管部门规定的加分条件的考生,必须在报名时办理有关手续,报名结束后不再办理。
考试
(一)考试科目

(二)成人高考时间
2020年10月24-25号
(三)成人高考地点
当地成人高校招生办公室指定地点(具体请参阅准考证)。
七、录取和入学
(一)2019年全国成人高校招生工作全部实行网上录取。
(二)经全国成人高校招生统一考试成绩达到相应省份划定的最低录取控制分数线的考生,应及时主动与学校本部或考生所在地函授站(点)取得联系。
(三)对已与我校取得联系的考生,学校将按从高分到低分,并考虑相关科目成绩,择优录取。
(四)学校向被录取的考生寄发录取通知书。被录取的新生在2020年春季入学,新生应在规定的时间内,持录取通知书到指定的函授站(点)按规定办理入学手续。
(五)根据教育部的有关规定,学生一般不得申请转学、转专业,原则上不予办理转学习形式,考生在填报志愿时务必对报考专业及学习形式做出慎重选择。
(六)收费标准按物价部门颁布的收费文件执行。
(七)新生入学后,学校将对新生进行全面复查。对其中不符合条件或弄虚作假者,将取消其入学资格,并报有关省级成人高校招生办公室备案。
八、毕业待遇
经全国成人高校招生统一考试并正式录取、取得学籍的我校成人高等教育本、专科学生,学完教学计划规定的全部课程,成绩合格,学校颁发教育部审定核准的国民教育系列相应层次毕业文凭(成人高等教育)。符合学士学位授予条件的本科层次学生可申请授予成人高等教育学士学位。